首页 >> 新闻资讯 >> 科研动态

PhIP-seq最新文献速读:Nature Medicine 和 Nature Genetics

自身免疫病的发生发展机制复杂,长期以来,精准治疗策略的构建致病机制的系统解析始终是该领域的核心科学问题。近期,《Nature Medicine》与《Nature Genetics》分别发表了两项具有里程碑意义的研究成果,分别从免疫干预治疗与病原相关致病机制两个维度,为自身免疫病研究提供了新的理论框架与技术路径。

值得注意的是,这两项研究虽聚焦不同科学问题,却均将PhIP-seq(Phage Immuno Precipitation Sequencing)技术作为关键分析工具,用于高分辨率抗体谱解析与特异性表位识别,凸显了该技术在自身免疫病研究中的独特价值。下文将对两篇研究的核心发现及PhIP-seq的关键应用进行系统解读。

一、 核心内容概述

1. 《Nature Medicine》:靶向BCMA的RNACAR-T疗法为自身免疫病提供“精准免疫重置”

image.png 

该研究聚焦于全身性重症肌无力(MG),开发了一种名为Descartes-08的自体RNA编码抗BCMA CAR-T细胞疗法。该疗法无需清淋预处理,可在门诊环境下完成给药。通过每周一次、共计六次的输注,在治疗后3个月时,66.7%的患者达到临床显著改善(定义为MG复合评分提升≥5分),且疗效可持续至12个月。

其核心机制在于实现“精准免疫重置”:通过短暂靶向表达BCMA的浆细胞(PCs)和浆细胞样树突状细胞(pDCs),降低致病性自身抗体的产生与炎症因子(如IL-6)的释放,同时不影响整体免疫细胞水平、免疫球蛋白总量及疫苗特异性抗体滴度,从而避免了传统CAR-T疗法可能引起的广泛免疫抑制副作用。

2. 《Nature Genetics》:血液DNA病毒组作为自身免疫病的潜在“致病因素”

image.png 

该研究分析了6321名日本个体的全基因组测序数据,涵盖银屑病、类风湿关节炎(RA)、系统性红斑狼疮(SLE)等五种自身免疫病患者、COVID-19患者以及健康对照,系统探讨了内源性人疱疹病毒6B(eHHV-6B)和环病毒(anellovirus)与疾病之间的关联。

二、 PhIP-seq技术:两项研究的共性关键技术

PhIP-seq(噬菌体免疫沉淀测序)是一种高通量抗体表位筛选技术,通过将噬菌体展示文库与血清或血浆中的抗体结合,再经免疫沉淀与测序鉴定靶向抗原表位,从而高效解析抗体反应图谱。两项研究在应用该技术时既体现了共性的方法学框架,又各具针对性的实验设计。

1. 技术应用的共性框架

应用维度

核心目的

实验流程概述

样本类型

检测血清/血浆中的特异性抗体

采集患者血清/血浆样本,与噬菌体展示文库孵育

核心原理

抗原-抗体特异性结合与高通量测序

免疫沉淀结合抗体的噬菌体,扩增后进行测序,统计表位结合信号

数据价值

揭示抗体靶向的抗原图谱,并与疾病表型关联

比较疾病组与对照组的抗体反应差异,定位疾病相关的抗原表位

2. 两项研究中的具体应用

(1)Nature Medicine:解析自身抗体组的动态重塑

image.png 

文库设计覆盖整个人类蛋白质组(>73万个噬菌体,49 aa肽段,25 aa 重叠)。

样本类型16名MG患者(Descartes-08治疗组10例,安慰剂组6例)的纵向血清样本(治疗前、治疗后1个月、3个月、6个月),共计279份样本。

检测结果:①Descartes-08治疗组患者的自身反应性抗体库(autoreactome)的变化显著大于安慰剂组,且变化持续至6个月;②自身抗体库的重塑与临床疗效相关,而传统诊断指标(如抗乙酰胆碱受体抗体滴度)未发生显著变化。

研究作用:证实Descartes-08疗法并非广泛清除抗体,而是精准修饰自身反应性抗体库,直接支持了“精准免疫重置”的核心机制,同时也解释了临床疗效与传统抗体滴度变化不一致的现象,为疗法的作用机制提供了关键证据。

(2)Nature Genetics:锁定eHHV-6B相关的特异性病毒表位

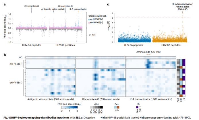
image.png 

文库设计针对HHV-6A和HHV-6B的特异性噬菌体文库,涵盖HHV-6A的88个非冗余开放阅读框(ORF)与HHV-6B的108个ORF,翻译为肽段构建文库(64 aa,50 aa重叠),并包含248个人类微生物群肽段作为阳性对照。

样本类型16例SLE患者血清(eHHV-6B阳性4例,阴性12例)。

检测结果:①所有患者均对HHV-6B的病毒粒子蛋白和Glycoprotein O具有抗体反应,提示普遍存在该病毒的暴露史;②eHHV-6B阳性患者对IE-A反式激活因子的特定区域(氨基酸位置476-490)表现出特异性抗体反应,而阴性患者则无此强反应。

研究作用:揭示了eHHV-6B阳性SLE患者独特的抗体反应图谱,提出“内源性免疫(endoimmunity)”假说——即遗传性病毒抗原eHHV-6B可能诱导自身免疫样反应,从而为eHHV-6B与SLE之间的关联提供了免疫学机制证据。

三、 总结:技术与科学发现的双向推动

两项研究通过灵活运用PhIP-seq技术,分别在“治疗机制”与“病因探索”方面取得重要进展:前者利用全人类蛋白质组文库解析自身抗体库的重塑,验证了CAR-T疗法的精准性;后者借助病毒特异性文库锁定致病病毒的关键抗原表位,揭示了病毒参与自身免疫的分子路径。

PhIP-seq技术的核心优势在于其“高通量与高特异性”——既能进行全蛋白质组的广泛筛查,也可针对特定病原体实现精准分析,为自身免疫病的“抗体图谱解析”提供了不可替代的技术支持。这亦为未来研究提供了重要启示:无论是免疫疗法的机制验证,还是疾病病因的深入溯源,对抗体组的系统解析均将成为关键突破口。

 

参考文献

Fedak, R.R., Ruggerie, R.N., Shan, Y. et al. BCMA-directed mRNA CAR-T cell therapy for myasthenia gravis: exploratory biomarker analysis of a placebo-controlled phase 2b trial. Nat Med (2026).

Sasa, N., Kojima, S., Koide, R. et al. Blood DNA virome associates with autoimmune diseases and COVID-19. Nat Genet 57, 65–79 (2025).