首页 >> 新闻资讯 >> 科研动态

Nature Medicine:PhIP-seq助力揭示EBV是原发性硬化性胆管炎(PSC)的潜在风险因素

导语:原发性硬化性胆管炎(PSC)是一种特发性、进行性且不可治愈的肝病,目前缺乏有效的治疗方法,肝移植是唯一可用的治疗选择。既往研究发现PSC患者体内存在针对EBV的免疫反应,但尚不清楚这些反应是否与PSC的发病机制直接相关。因此,本研究旨在系统性地分析PSC患者的适应性免疫反应,特别是针对EBVT细胞和B细胞反应,以揭示EBVPSC之间的潜在联系。

20253月,来自德国基尔大学的研究团队在 Nature Medicine》 上发表了一篇标题为“T and B cell responses against Epstein–Barr virus in primary sclerosing cholangitis”,该研究通过大规模的T细胞和B细胞免疫反应分析TCR测序、PhIP seq技术),发现原发性硬化性胆管炎(PSC)患者体内存在针对Epstein-Barr病毒(EBV)的特异性免疫反应,并且通过电子健康记录分析发现传染性单核细胞增多症(常由EBV引起)与PSC存在关联,提示EBV感染可能与PSC的发病机制相关。

image.png 

【发表期刊】Nature Medicine

【发布时间】20253

【影响因子】58.7

【核心技术】PhIP-seq

 

研究背景

原发性硬化性胆管炎(PSC)是罕见的进行性胆汁淤积性肝病,以胆管纤维化、炎症和最终肝衰竭为特征,目前除肝移植外无有效治疗手段。尽管遗传学研究已锁定多条HLA风险单倍型,但其致病抗原及免疫触发因素仍不明确。近年单细胞组学提示胆管局部存在克隆T细胞扩增,却苦于缺乏抗原特异性证据;同时,流行病学零散提示EB病毒(EBV)感染与PSC相关,却缺乏系统免疫学验证。破解PSC中适应性免疫的靶点与驱动因素,已成为开发精准干预策略的核心瓶颈。

 

研究路径

image.png


研究结果

结果1TCR-seq锁定1,008PSC特异克隆型

研究者对504PSC患者和904名健康对照的T细胞受体β链(TRB)进行测序(fig . 1a),以识别与PSC相关的克隆型。通过比较PSC患者和健康对照的TRB谱,研究者识别了1,008个与PSC相关的克隆型,这些克隆型在PSC患者中显著扩展,并且与特定的HLA背景有关。

image.png 

Fig. 1 | Burden of PSC-associated meta-clonotypes and associations with alleles of the ancestral HLA haplotype 8.1.

2PSC相关克隆型与风险HLA等位基因的关联研究

原发性硬化性胆管炎(PSC)是一种慢性炎症性肝病,与多种遗传变异相关,尤其是人类白细胞抗原(HLA)等位基因。HLA等位基因在免疫反应中起关键作用,它们决定了T细胞受体(TCR)的抗原特异性。因此,研究者对431PSC患者和773名健康对照进行HLA基因分型,重点分析与PSC相关的HLA等位基因,如HLA-B08:01HLA-DRB103:01。通过比较PSC患者和健康对照的克隆型分布,研究者分析了PSC相关克隆型与特定HLA等位基因的关联。

HLA基因型分析发现,PSC相关克隆型主要限制在已知的PSC风险HLA等位基因上,如HLA-B08:01HLA-DRB103:01。这些克隆型在PSC患者中显著扩展,而在健康对照中则没有这种扩展。尽管识别了1,008PSC相关克隆型,但许多克隆型在序列上具有高度相似性,表明它们可能识别有限的一组抗原,如Epstein-Barr病毒(EBV)的特定抗原。

image.png 

Fig. 2 | PSC-associated clonotypes are restricted to PSC risk HLA alleles.

结果3EBV为共同抗原靶点

通过与公共数据库(如VDJdbMcPAS-TCR)比对,研究者发现PSC相关克隆型中与EBV特异性克隆型的重叠主要识别EBV的裂解期蛋白BZLF1和潜伏期蛋白EBNA3Fig. 3。通过使用HLA-B*08:01四聚体和抗原刺激实验,研究者进一步验证了PSC相关克隆型对EBV抗原的特异性识别。

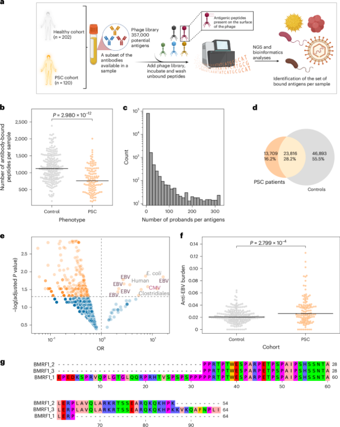
通过噬菌体免疫沉淀测序(PhIP-seq),研究者分析了PSC患者和健康对照的抗体反应,研究者发现PSC患者中针对EBV裂解期蛋白(如BMRF1BZLF1)的抗体反应显著增加,而针对EBV潜伏期蛋白(如EBNA1)的抗体反应也有所增加。这些结果表明,PSC患者体内存在针对EBV的特异性免疫反应,且这些反应主要针对EBV的裂解期和潜伏期蛋白Fig. 4

这些发现支持EBVPSC发病机制中的潜在作用,提示EBV再激活可能通过免疫反应导致PSC的发生和发展。

image.png 

Fig. 3 | Pathogen enrichment analysis of PSC-associated clonotypes

image.png 

Fig. 4 | The antibody repertoire of people with PSC is marked by a higher burden of anti-EBV responses

 

研究结论:

本研究通过分析504PSC患者和904名健康对照者的TCR序列,确定了1,008个与PSC相关的克隆型。这些克隆型中有很多存在于已知的PSC人类白细胞抗原易感等位基因,并且证实了它们识别Epstein-Barr病毒(EBV)表位。进一步利用噬菌体免疫沉淀测序技术确定了120PSC患者和202名健康对照者的抗体反应谱,结果显示PSC患者中抗EBV响应显著高于对照组。从PSC患者的肝脏中分离出的针对EBV的单克隆抗体证实了EBVB细胞和T细胞共同的抗原表位。此外分析超过1.16亿人的电子健康记录,发现传染性单核细胞增多症与PSC之间存在相关性,这表明EBVPSC之间确实存在潜在的联系。

参考文献:

ElAbd, H., Pesesky, M., Innocenti, G., Chung, B. K., Mahdy, A. K. H., Kriukova, V., … Franke, A. (2025). T and B cell responses against Epstein–Barr virus in primary sclerosing cholangitis. Nature Medicine. Advance online publication.